實際應用中,當串口芯片與主控IC譬如MCU等器件一同使用時,如果串口直連的雙方器件有一方不需要供電工作時,要注意一方電流對另一方電流的倒灌導致未供電的芯片繼續工作的情況(這種情況也可能會造成芯片工作異常,系統紊亂),或者是在MCU通過串口下載代碼的場景中,當MCU需要復位以實現下載時,發現復位不成功,可能也是由于該原因造成的。因此,在電路設計中可以做如下改動來防止串口芯片與對端IC出現任何一方被倒灌電的情況。
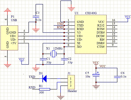
以主流的USB轉串口芯片CH340為例,它的防電流倒灌電路原理圖如下:

如上圖所示解決方法是:在CH340芯片的發送引腳TXD上接一個反向二極管,然后再連接到對端 IC。在接收引腳上加一個限流電阻來防止對端IC對CH340 倒灌電。
實現原理:
加反向二極管的原理是:在CH340發送數據時,發送高電平時二極管截止,但是由于對端 RXD 默認上拉也是高電平不會有采樣問題,而發送低電平時該二極管導通,對端 RXD 接收到低電平,因此可以正常通訊,并防止了 CH340的TXD發送引腳將電流倒灌到對端 IC。
加限流電阻的原理是:倒灌電流導致芯片工作甚至閂鎖效應,是由于引腳電流過大超過了芯片設計時容忍的上限導致芯片內部電路出現異常。因此加一個限流電阻就可以了。
其他通訊場景也可以仿照此方法進行嘗試。
除此之外,也有的串口類芯片,自身就帶防止倒灌電的功能,如下圖的CH340K芯片:

上圖是雙供電方式下MCU單片機通過TTL串口連接CH340K芯片實現USB通訊的參考電路。CH340K由USB總線供電VBUS (VCC),MCU 使用另一電源VDD, VDD 支持5V、3. 3V甚至2.5V、1. 8V。CH340K封裝的底板是可選GND引腳,根據PCB走線方便選擇連接GND或者懸空。
CH340K芯片的TXD和RTS#引腳以及RXD引腳內置了防電流倒灌的二極管(如圖所示),同時內置了約75KΩ的弱上拉電阻以維持默認或空閑態的高電平(圖中未標出),這樣既能實現低電平驅動和弱高電平驅動,也能減少CH340K與MCU各自獨立供電時的電流倒灌。
CH340K 能夠完全防止MCU電源對失電CH340K的電流倒灌,也能大幅減少CH340K電源對失電MCU的電流倒灌(不超過150uA)。當用于120Kbps以上通訊波特率時,建議為MCU的RX引腳啟用內置或外加2KΩ ~22KΩ的上拉電阻。
CH340K芯片的DTR#引腳是普通推挽輸出,CTS#引腳是內置了上拉電阻的普通輸入。這兩個引腳均未內置二極管,都不具有防電流倒灌的功能,一般不用于連接MCU。
DTR#可以用于控制VCC向VDD供電的電源開關,如下圖所示可選4種電源控制方案。T4方案和Q1方案(Q1宜選Vth較低的N-MOSFET)是簡化方案,VDD輸出電壓約為VCC-0. 8V,電流不超過200mA:T6方案和Q3方案是完整方案。
圖中D10和D11用于防止VDD倒向VCC供電,是可選的。

〈烜芯微/XXW〉專業制造二極管,三極管,MOS管,橋堆等,20年,工廠直銷省20%,上萬家電路電器生產企業選用,專業的工程師幫您穩定好每一批產品,如果您有遇到什么需要幫助解決的,可以直接聯系下方的聯系號碼或加QQ/微信,由我們的銷售經理給您精準的報價以及產品介紹
聯系號碼:18923864027(同微信)
QQ:709211280

